Installing Sensors
This topic guides you to choose, download and install a sensor based on the environment.
Go to Configurations > Sensors, and click Download Sensor. Optionally, you can click Download Container Sensor from the Home page to download a sensor.

The Install Qualys Container Security page appears, as shown below.

Selecting a Sensor
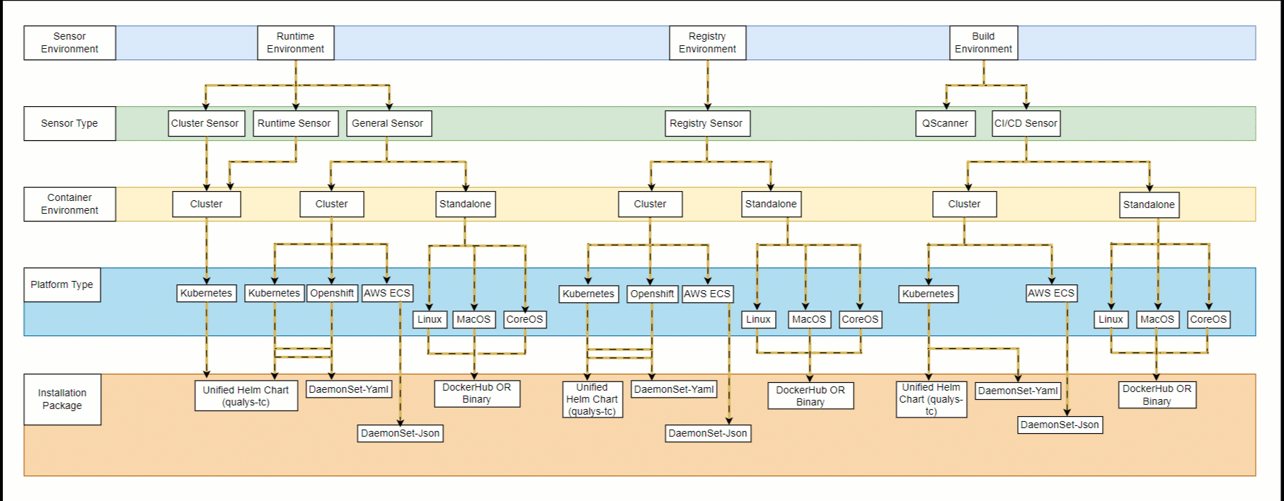
Choose the type of sensor you want to deploy based on your requirement. The following illustration walks you to the installation steps.
- Select the Sensor deployment type (environment) - Runtime, Registry, or Build.
- Choose the Sensor type - Cluster, Runtime, General, Registry, CI/CD, or QScanner.
- Select the Container environment - Cluster, or Standalone.
- Select the platform type - K8s, Openshift, OSs, or ECS.
- Choose the Installation package. Using this package, the sensor is installed - Unified Helm chart, DaemonSet Yaml, Binary or Dokerhub image. See Installing the Sensor.
The flowchart below has identified some of your requirements, and based on them, the flowchart helps you to select the sensor.

Installing the Sensor
The installation steps and system requirements vary as per the sensor configuration you have chosen in Selecting a Sensor.
For example, for a Registry sensor with Registry deployment type, having Cluster container environment, in K8s orchestration platform, you can install the sensor either using Unified Helm Chart or DaemonSet Yaml.

Whereas, for a CI/CD sensor in the Build deployment type in a Standalone environment, you can install the sensor using a DockerHub image or Binary.

Follow the on-screen installation steps to install the respective sensor in your environment.
Be sure to follow the System Requirements shown under the Installation Package. For example, for an average image size of 4GB, it is recommended to allocate 48GB of memory when using the default setting of 4 scan threads. For more details, please refer to Storage Requirements for Sensor Scans section of CS Sensor Deployment Help.
For advanced configurations and more information on the 'installsensor.sh' script command line parameters, please refer to the Qualys Container Security Sensor Deployment Help.
See Also